2018年迎新工作方案

编辑:教科学院   发布时间:2018-09-18 文章来源: 浏览次数:

2018年迎新工作方案

为了切实做好2018年的迎新工作,根据学校迎新工作方案,结合我院实际,特制订迎新工作方案。

一、指导思想

坚持以学生为本,全心全意为新生服务,按照科学统筹、分工协作、周到细致、方便快捷、安全有序的原则,做好迎新工作。

二、组织机构

迎新工作领导小组

 长:陈君生  唐芳贵

副组长:罗耒英  蒋湘祁  刘衔华  郑志辉

 员:曹喜燕  王有斌 陈丹

领导小组下设五个小组

接待组组长:朱  朱赢琴

后勤组组长:易铃铃 周伟杰

宣传组组长:陈 孙先范

安保组组长:李  刘胜刚

志愿组组长:陈梓婷

三、迎新时间、地点

时间20189月197:00至9月2124:00(周三到周五)(详情参照附件二)

地点:市体育中心创业园。

四、接待流程(详情参照附件一)

新生凭身份证或录取通知书到迎新志愿者服务站领取卡包(内含校园卡、开水卡、热水卡、纸质报到单等)→志愿者领新生入住公寓(确认置于床上的生活用品和军训服装)→志愿者扫码确认新生报到并回收签好字的纸质报到单→各二级学院指定材料收集点上交相关材料→没有办理网上缴费的到财务处现场缴费→没有办理网上生活用品选购且需要购买的到志愿者服装站旁的指定地点购买生活用品→新生体检。

五、工作职责

(一)接待组主要职责

1、核对信息、接收新生材料,包括新生档案,党、团组织关系,安全事故责任书、一寸免冠近照8张、学生及家庭情况调查表。

2、指导新生填写《新生入学登记表》《安全事故责任书》《健康状况登记表》《体检表》,并在体检表上贴好照片。

3、在每栋新生宿舍楼的一楼大厅设服务点,分别是4栋、6栋、10栋、12栋四个点。

(二)后勤组主要职责

1、桌椅的摆放、安置。

2、饮用水的购买、分发及保管。

3、工作餐的订购及供应。

4、照片袋,标签等迎新物品的购买。

5、迎新场地卫生的打扫。

(三)宣传组主要职责

1、迎新横幅、海报、展板的制作及摆置。

2、迎新宣传稿的撰写及网页更新,摄像摄影。

3、组织新生家长座谈会。

(四)安保组主要职责

1、新生报到点秩序的维持,及时提醒新生财务的保管。

2、新生入住楼栋咨询服务台的设立。

3、负责新生宿舍的安全保卫工作,楼栋巡查,对各种培训机构在宿舍非法开展宣传及其他推销人员及时制止并报保卫处,教育新生不要上当。

(五)志愿组主要职责

1、迎新工作志愿者的安排及协调。

2、新生报到程序及体检的全程指引。

3、新生及家长的服务工作。

六、迎新工作值班台要求

   1、每一组的工作人员必须提前10分钟到迎新地点,由各组组长进行签到(两次)。迎新工作人员不得无故迟到、缺席、早退。

   2、迎新工作人员须各尽其责,接待新生及家长要做到热情细致,不得借故置之不理。

   3、每一组交班前都必须把迎新场地卫生打扫好。

   4、交接班时值班人员必须协助上一位值班人员按班级放好收取的档案材料后才能离开。

   5、迎新工作值班人员应告知新生一律在学校购买生活用品,严禁在其他地方购买。

6、迎新工作值班人员不得恶意抹黑学校或向新生传播负面思想。

7、热情主动、安全文明。迎新工作人员要增强服务意识,热情主动地为新生及家长提供便利条件和优质的服务,使用文明用语,穿着得体,不穿拖鞋、背心。要加强对新生的教育引导,加强安全防范,防止财物欺诈、人身伤害等各类突发事件的发生。

七、志愿者相关工作要求

(一)耐心细致,热情周到。  

因新生不熟悉校园环境,部分外地新生可能存在沟通障碍,迎新期间可能会反复与志愿者联系,因此务必有高度的责任心,耐心的解释和引导。学生到校后首先联系的是志愿者,请务必保持通讯畅通。

(二)认真负责,注意形象。

牢记职责,审慎操作,对所负责学生报到情况进行核实,发现问题及时报告。注意自身形象,穿着得体,言行适当,给新生和家长留下良好印象。

1、不能做与志愿服务不相关的工作;如(推销学习用品等)

2、不能泄露新生的私密信息;(涉及财产、安全、信息等)

(三)顾全大局,服从指挥。

从学校大局出发,人人都是学校形象代言人、宣传者,要积极传播正能量,维护学校、学院声誉。服从学校和学院老师的指挥,讲规矩,守纪律。

八、体检注意事项

1、体检时间为9月192021号上午7:00-下午6:00(完成除DR透视项目的其他项目的检查)

DR透视检查时间:923号上午9:40教育学1班,10:00学前教育1班,10:20学前教育2班,10:40应用心理学1班(辅导员、班导带领统一前往南华大学415医院检查)。

2、做DR透视检查要携带《报到程序单》,所有项目检查完毕要加盖校医院“体检专用章”,南华415医院有校医院工作人员驻点。

 

                                              bv伟德国际1946

                                           20189月17

 

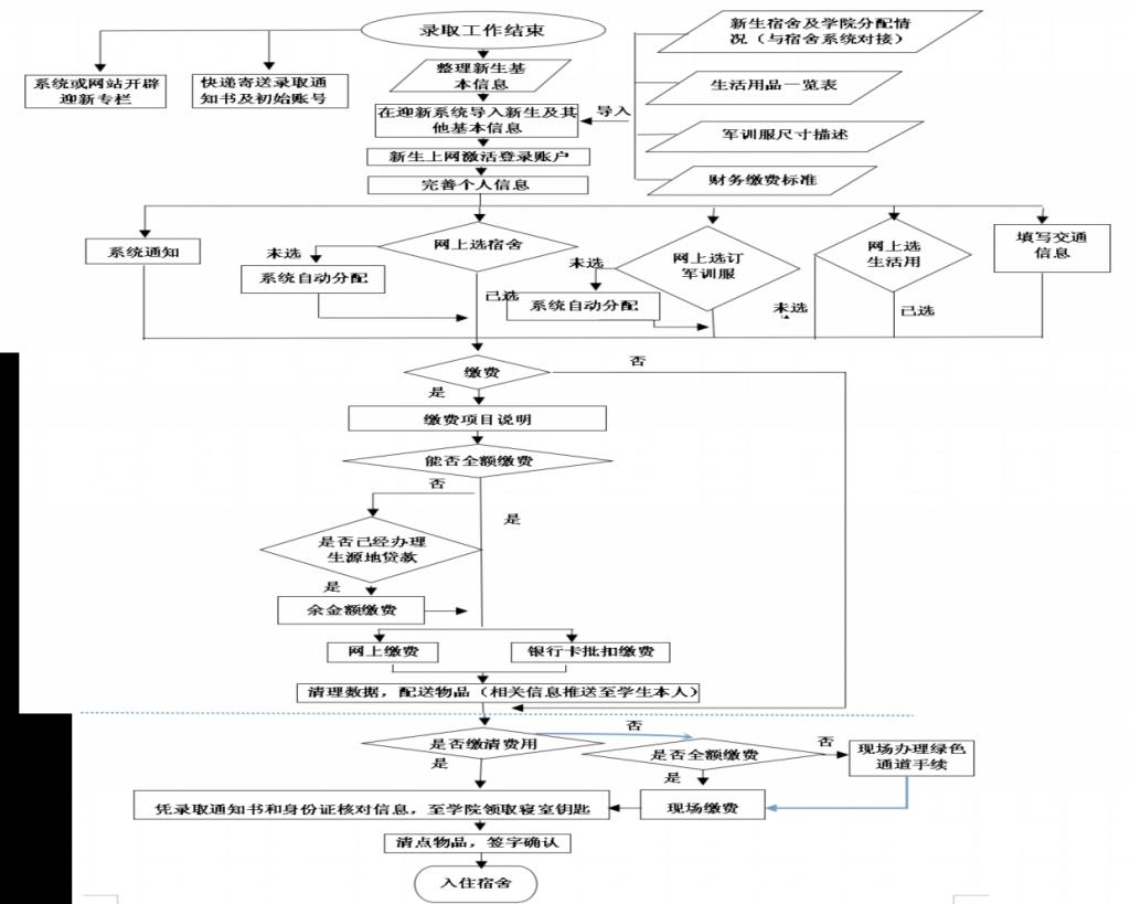
附一:新生报到程序流程图

附二:2018年下学期具体迎新工作安排

 

 

附一:

新生报到程序流程图


 

 


附二:

2018年下学期迎新工作具体安排

bv伟德国际1946服务台值班时间从9月19日上午7:00至21日晚上00:30,值班具体安排如下:

 

总负责人:朱莹 (15773441330

9月19日7:30-12:30

接待组

接待组组长

朱  莹

朱赢琴

15773411330

15717344103

材料收发登记表负责人

胡晓庆

15773496802

新生电话卡发放负责人

戴雨彤

陈亚萍  

13787221084

17873423023

 

新生宿舍一楼服务台值班

4栋、6栋、10栋、12

向玉文

18692006461

蒋丽媛

15674781908

谭仕琴

13327343504

彭涵悦

17873430646

新生基本信息表填写负责人

李  鑫

15727455813

志愿组

志愿组组长

陈梓婷

15773487552

新生志愿服务

17级学前教育学一班志愿者

\

安保组

新生宿舍安保工作

刘胜刚

15523535648

周伟杰

17873422953

后勤组

后勤服务工作

戴雨彤

15717580445

宣传组

迎新宣传工作

孙先范

18574864185

 

 

9月19日12:30-18:30

接待组

接待组组长

朱  莹

朱赢琴

15773411330

15717344103

材料收发登记表负责人

胡  果

13007467253

新生电话卡发放负责人

戴雨彤

陈亚萍

13787221084

17873423023

新生宿舍一楼服务台值班

4栋、6栋、10栋、12

15674785258

张明明

13787221084

唐名丹

  17873423021

 15674781899

新生基本信息表填写负责人

邱淑琴

18692094021

志愿组

志愿组负责人

陈梓婷

15773487552

新生志愿服务

17级应用心理学志愿者

\

安保组

新生宿舍安保工作

周宇勤

18175750320

黄闽杰

18973531875

后勤组

后勤服务工作

陈亚萍

18373471037

宣传组

迎新宣传工作

胡星星

17873422877

 

9月19日18:30-00:30

接待组

接待组负责人

朱  莹

朱赢琴

15773411330

15717344103

材料收发登记表负责人

刘邵磊

18670259765

新生电话卡发放负责人

戴雨彤

陈亚萍

13787221084

17873423023

新生宿舍一楼服务台值班

4栋、6栋、10栋、12

17873430308

胡星星

17873422877

向玉文

18692006461

周倩南

15115407612

新生基本信息表填写负责人

李金霖

15717344113

志愿组

志愿组负责人

陈梓婷

15773487552

新生志愿服务

17级教育学一班志愿者

\

安保组

新生宿舍安保工作

刘胜刚

15523535648

杨  阳

17674725358

后勤组

后勤服务工作

周宇勤

18175750320

宣传组

迎新宣传工作

梁  婧

17873423029

 

9月20日7:30-12:30

接待组

接待组负责人

朱  莹

朱赢琴

15773411330

15717344103

材料收发登记表负责人

陈  松

18597849709

新生电话卡发放负责人

林丽影

17873423029

17873423004

新生宿舍一楼服务台值班

4栋、6栋、10栋、12

15674785258

谭歆璇

17873423008

谭仕琴

17873430646

胡星星

17873422877

新生基本信息表填写负责人

杨  阳

17674725358

志愿组

志愿组负责人

陈梓婷

15773487552

新生志愿服务

17级教育学一班志愿者

\

安保组

新生宿舍安保工作

周伟杰

17873422953

黄  龙

18397746251

后勤组

后勤服务工作

陈亚萍

18373471037

宣传组

迎新宣传工作

唐名丹

17873423021

 

 

9月20日12:30-18:30

接待组

接待组负责人

朱  莹

朱赢琴

15773411330

15717344103

材料收发登记表负责

刘嘉璐

15717347998

新生电话卡发放负责人

林丽影

17873423029

17873423004

新生宿舍一楼服务台值班

4栋、6栋、10栋、12

18473629956

申林立

17873423032

陈若桐

17873422887

17873430308

新生基本信息表填写负责人

邓慧玉

15074935962

志愿组

志愿组负责人

陈梓婷

15773487552

新生志愿服务

17级学前教育一班志愿者

18397719972

安保组

新生宿舍安保工作

周明濂

18397718389

刘冠希

18473482009

后勤组

后勤服务工作

周宇勤

17873422881

宣传组

迎新宣传工作

胡星星

17873422877

9月20日18:30-00:30

接待组

接待组负责人

朱  莹

朱赢琴

15773411330

15717344103

材料收发登记表负责人

李  鑫

15727455813

新生电话卡发放负责人

林丽影

17873423029

17873423004

新生宿舍一楼服务台值班

4栋、6栋、10栋、12

谭歆璇

17873423008

申林立

17873423032

谭仕琴

17873430646

周倩南

15115407612

新生基本信息表填写负责人

胡晓庆

15773496802

志愿组

志愿组负责人

陈梓婷

15773487552

新生志愿服务

17级应用心理学一班志愿者

\

安保组

新生宿舍安保工作

孙先范

18574864185

黄  龙

18397746251

后勤组

后勤服务工作

戴雨彤

15717580445

宣传组

迎新宣传工作

陈芳佳

13105556347

 

9月21日7:30-12:30

接待组

接待组负责人

朱  莹

朱赢琴

15773411330

15717344103

材料收发登记表负责人

胡  果

13007467253

新生电话卡发放负责人

王家丽  

17873422887

17873423032

新生宿舍一楼服务台值班

4栋、6栋、10栋、12

向玉文

18692006461

陈若桐

17873422887

15674785258

15674781899

新生基本信息表填写负责人

邱淑琴

15717585645

志愿组

志愿组负责人

陈梓婷

15773487552

新生志愿服务

17级教育技术学一班志愿者

\

安保组

新生宿舍安保工作

周明濂

17873422881

刘胜刚

15523535648

后勤组

后勤服务工作

周宇勤

18175750320

宣传组

迎新宣传工作

孙先范

18574864185

 

9月21日12:30-18:30

接待组

接待组负责人

朱  莹

朱赢琴

15773411330

15717344103

材料收发登记表负责人

李金霖

15717344113

新生电话卡发放负责人

王家丽

18473629951

18774761719

新生宿舍一楼服务台值班

4栋、6栋、10栋、12

胡星星

17873422877

张明明

13787221084

17873430308

蒋丽媛

15674781908

新生基本信息表填写负责人

刘邵磊

18670259765

志愿组

志愿组负责人

陈梓婷

15773487552

新生志愿服务

17级教育技术学二班志愿者

\

安保组

新生宿舍安保工作

周伟杰

17873422953

杨  阳

17674725358

后勤组

后勤服务工作

戴雨彤

15717580445

宣传组

迎新宣传工作

梁  婧

18774761719

 

 

 

 

 

 

 

 

 

 

9月21日18:30-00:30

接待组

接待组负责人

朱  莹

朱赢琴

15773411330

15717344103

材料收发登记表负责人

刘嘉璐

15717347998

新生电话卡发放负责人

王家丽

17873423023

13787221084

新生宿舍一楼服务台值班

4栋、6栋、10栋、12

黄君洁

15674781913

张明明

13787221084

周倩南

15115407612

刘胜刚

15523535648

新生基本信息表填写负责人

邓慧玉

15074935962

志愿组

志愿组负责人

陈梓婷

15773487552

新生志愿服务

团学会全体干部志愿者

\

安保组

新生宿舍安保工作

周宇勤

18175750320

黄闽杰

18973531875

后勤组

后勤服务工作

陈亚萍

18373471037

宣传组

迎新宣传工作

唐名丹

17873423021

 

 

 

 


关闭 打印 责任编辑:教科学院